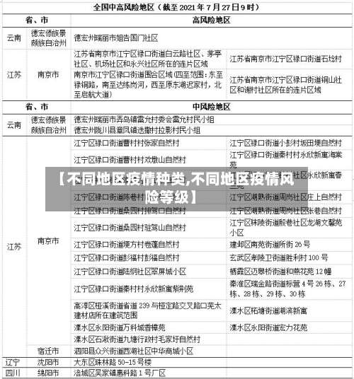
【不同地区疫情种类,不同地区疫情风险等级】
中国各省传染病哪个省份比较多
近来没有公开综合数据能明确回答哪个省份传染病比较多。从地域分布看传染病特点 不同地区传染病种类和数量差异较大 ,如南方省份秋冬季有更高蚊媒传染病(如登革热)风险;北方秋冬季则以流感等呼吸道疾病为主 。四川曾单月报告乙类传染病超7万例,但单月数据不能代表整体情况。

近来我国艾滋病感染人数比较多的省份是四川省,感染人数达147万人。
具体省份:淋病:浙江 、广东和海南发病率较高,华北和东北地区较低。梅毒:华南和西北一些省份高发 ,华北和东北整体较低 。艾滋病:西南片区和新疆高发,华北、东北和西北部一些省份整体偏低。年龄分布:梅毒:2004年至2018年,20%的梅毒病人60岁以上。

全球疫情种类
〖壹〗、截至近来 ,新冠病毒已发生六大类主要变异株,包括Alpha、Beta 、Gamma、Delta、Lambda和Omicron,具体信息如下:Alpha发现时间与地点:2020年9月首次发现于英国 ,编号为B.7 。特性:攻击免疫系统,感染细胞更善于隐藏,传染性增强。患者可能出现持续咳嗽 ,口腔和鼻腔流出带病毒的黏液。
〖贰〗 、印度变异病毒及全球传播现状印度变异病毒种类与传播:印度在27个邦共发现3532种令人担忧的新冠变异病毒,其中双突变体变异病毒(B.617)的传染性正在增加 。近来,来自印度的多重变异毒株已蔓延至全球二十几个国家 ,多国面临考验。
〖叁〗、世界卫生组织(WHO)于7月23日宣布猴痘疫情构成“世界公共卫生紧急事件”,这是继新冠和脊髓灰质炎后第三种达到该级别的病毒。英国作为猴痘病例较多的国家之一,已累计确诊2208例,但通过针对性疫苗接种和风险群体管理 ,疫情可控性较高,留学生无需过度恐慌 。
〖肆〗、γ属冠状病毒:主要感染鸟类和哺乳动物,如禽传染性支气管炎病毒 ,对人类直接致病性较低,但跨物种传播风险需持续监测。δ属冠状病毒:包括猪德尔塔冠状病毒等,主要感染动物 ,近来对人类直接威胁较小,但病毒变异可能导致宿主范围扩大。不同属冠状病毒的传播途径相似,均以飞沫 、接触和气溶胶传播为主 。
宁夏疫情的新冠病毒种类
〖壹〗、奥密克戎BA.2和BA.76。通过查询宁夏疫情信息显示 ,宁夏疫情的新冠病毒种类是奥密克戎BA.2和BA.76。本次宁夏突发疫情已隐匿传播一定时间,且呈现双毒株并存特征,发现后风险人员追踪排查管控等应急处置措施总体及时到位。
〖贰〗、基因测序分析结果显示:本次疫情确诊病例所感染的病毒为新冠病毒奥密克戎变异株BA.38 。
〖叁〗 、根据有关信息得出2022年宁夏新冠的种类本轮疫情病毒基因测序为奥密克戎病毒两种进化分支。
〖肆〗、银川宁夏近来新冠阳的不多。通过查询相关公开资料了解到 ,截至2023年1月7日,银川宁夏新冠疫情无症状感染者并无增加,新冠肺炎疫情已经得到了有效的控制 。
发表评论