【西城疫情风险地区最新,西城区疫情分布】
北京房山区疫情风险等级名单(持续更新)
〖壹〗、截至4月27日17时 ,北京房山区疫情风险等级名单如下:高风险地区:窦店镇于庄村(原中风险调整为高风险)窦店镇燕都世界名园社区(新)中风险地区:窦店镇小高舍村(新)窦店镇田家园村 全市其它地区均为低风险地区 。

〖贰〗 、北京房山区风险等级情况如下:高风险地区:2个房山区窦店镇于庄村 房山区窦店镇燕都世界名园社区 中风险地区:2个房山区窦店镇田家园村 房山区窦店镇小高舍村 低风险地区:除上述中高风险地区外,房山区全市其它地区均为低风险地区。

〖叁〗、截至2022年5月18日24时,经市疾控中心评估,按照《北京市新冠肺炎疫情风险分级标准》 ,朝阳区3地、房山区3地、通州区1地调整风险等级。升级为中风险地区:房山区阎村镇北京理工大学房山分校:近14天累计报告4例本土确诊病例,即日起由低风险地区升级为中风险地区。

〖肆〗 、月29日起,北京市朝阳区潘家园街道松榆西里社区由中风险地区升级为高风险地区 ,房山区琉璃河镇兴礼村由低风险地区升级为中风险地区 。信息来源:4月29日北京市新型冠状病毒肺炎疫情防控工作第319场新闻发布会。朝阳区潘家园街道松榆西里社区调整情况:调整前风险等级:中风险地区。

截至2021年2月,高危险区域是指哪些?
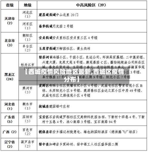
〖壹〗、截止2021年2月8日15时国内新冠病毒高风险等级区域包含了北京市大兴区天宫院街道融汇社区;吉林省通化市东昌区;黑龙江省哈尔滨市呼兰区的兰河街道和呼兰街道;哈尔滨市利民开发区裕田街道和利民街道以及黑龙江省绥化市望奎县 。
〖贰〗、全国第二次宣布封城的城市近来只有大连金州区。12月21日,大连突发微博发布通知称金州封城了,但金州“封城 ”是防控措施升级 ,并不代表疫情严重失控,因此大家不要恐慌。一般情况下,这两种情况才会封城:高风险地区 疫情高风险地区会实行内防扩散 、外防输出、严格管控策略 。
〖叁〗、近期日本地震事实两次7级地震情况:2021年2月13日晚 ,日本福岛县东部海域发生3级地震,造成至少1人死亡,约190人受伤;3月20日17时09分 ,日本本州东岸近海(北纬343度,东经1484度)又发生7级地震,震源深度60千米。这是40天内日本发生的第2次大地震。
〖肆〗 、2021年春节高速公路拥堵高峰期预计出现在除夕(2月11日)以及初二和初三(2月16日、17日) 。建议车主们避开这些高峰时段出行。 若想在节假日驾车出行,可采取以下措施减少拥堵风险:a. 提前规划行程 ,避免在放假前一日或最后一日驶入高速公路,因为这些时段是人们集中返程的时候。
〖伍〗、封山区域为大泽山区域 、茶山区域、青山区域 。封山区域内的大泽山林场、大泽山景区 、茶山景区、两目山景区、老龙湾、桃花涧 、豹竹涧、小豁口龙女山庄、冰石涧 、云山观等森林、林木、林地经营单位的非开放区域。
北京西城区是什么风险等级
〖壹〗 、摘星条件:全域调整为低风险地区,且无中高风险地区存在。此次摘星前 ,北京市丰台区玉泉营街道万柳园社区已从中风险区名单中移除,全市16个区(东城区、西城区、朝阳区 、丰台区、石景山区、海淀区 、顺义区、通州区、大兴区、房山区 、门头沟区、昌平区、平谷区 、密云区、怀柔区、延庆区)均被列为低风险地区。
〖贰〗 、低风险 截止2022-06-26 08:32:02最新数据显示,北京西城地区近来没有中、高风险区域 ,都是低风险地区 。北京日报客户端记者从国务院客户端小程序“疫情风险等级查询”上了解到,截至7月7日15时,北京市西城区白纸坊街道 ,海淀区永定路街道疫情风险等级由中风险地区降级为低风险地区。
〖叁〗、风险等级调整情况 截至2022年6月20日24时,经北京市疾控中心评估,按照《北京市新冠肺炎疫情风险分级标准》 ,昌平区小汤山镇大汤山村双兴苑小区近14天累计报告6例本土确诊病例,即日起由中风险地区升级为高风险地区。截至近来,北京市共有高风险地区1个,中风险地区3个 。
〖肆〗 、石景山区、门头沟区、房山区 、东城区、通州区、朝阳区、西城区 、海淀区、昌平区、大兴区 、丰台区等区域也均保持了较低的新增病例数或零新增。风险等级情况:截至7月10日24时 ,北京市共有高风险地区1个,为丰台区花乡(地区)乡。共有中风险地区12个,分布在丰台区和大兴区的多个街道和乡镇 。
〖伍〗、北京高风险地区清零截至2022年6月7日24时 ,北京市疾控中心评估后,对丰台区、房山区部分地区风险等级进行调整。房山区阎村镇北京理工大学房山分校近14天累计报告1例本土确诊病例,即日起由高风险地区降为低风险地区。
北京算是疫情重点地区吗/北京属于疫情重点地区吗
〖壹〗 、北京有属于疫情重点地区的情况 。首先 ,明确疫情重点地区的判定标准。根据相关规定,疫情重点地区原则上是指14天内发生本地病例(或无症状感染者)或公布疫情中、高风险地区的地域。这一标准为判断一个地区是否属于疫情重点地区提供了清晰、客观的依据 。从本地病例情况来看,北京存在新增本土感染者的情况。
〖贰〗 、重点人员管控除通道查控外 ,北京同步强化对境外进京人员、重点地区及中高风险地区进京人员的管理,要求其落实医学观察措施。例如,境外返京人员需接受集中隔离观察 ,中高风险地区人员可能需提供核酸检测阴性证明或进行居家隔离,以切断疫情传播链条。
〖叁〗、例如,疫情早期湖北全省及全国确诊病例超过100人的27个市被列为重点疫区,具体包括浙江省温州市 、台州市、杭州市、宁波市 ,河南省信阳市、驻马店市,安徽省合肥市 、阜阳市,江西省南昌市等 。这类地区因疫情传播风险较高 ,需采取严格管控措施。
〖肆〗、月21日0时至15时,北京市新增本土新冠肺炎病毒感染者5例,昌平区小汤山镇大汤山村双兴苑小区升级为高风险地区。 以下是详细情况:新增感染者总体情况 6月21日0时至15时 ,北京市新增本土新冠肺炎病毒感染者5例(感染者2349至2353),其中昌平区3例,顺义区、大兴区各1例 。
〖伍〗 、不属于。根据北京市防控疫情中心显示 ,截止到2022年12月13日,北京不属于重点地区,北京 ,简称“京”,是中华人民共和国的首都,四个中央直辖市之一,全国第二大城市。
发表评论