孟津疫情什么风险地区(孟津区最新)
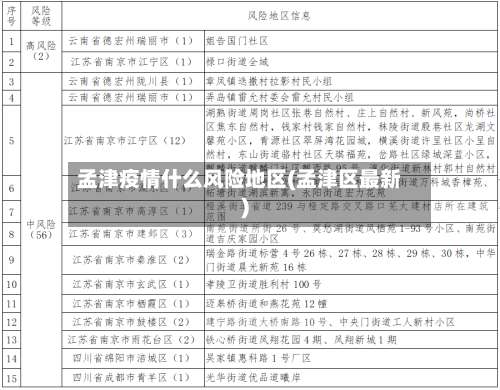
2022孟津区健康码变码人员转码通告
我区部分居民出现健康码变码情况 ,为对重点人员实行精准分类分级管控,有序做好全区人民健康管理服务工作,现将有关孟津区居民健康码变码人员转码有关事宜通告如下:健康码的分类及分级管理标准健康码分为绿色 、黄色、红色三类。

证明材料涉洛健康码变更申请 。在手机中提取未到过中高风险地区的行程码并打印。医疗卫生机构出具的48小时内核酸阴性证明。

022年省外返回河南 ,健康码会变色,通常会被赋黄码 。具体说明如下:赋码原则与措施:自2022年3月22日0时起,河南对省外返豫入豫人员实行“入豫即赋码”及“三天两次核酸检测 ”的健康管理措施。遵循“省级赋码、属地管控 、便捷解码”原则,统一对相关人员赋黄码(赋码前会通过短信提醒)。

路过河南变码后一般不影响离开河南 ,具体说明如下:赋码范围:“入豫即赋黄码”政策主要针对河南省健康码,对国家及其他省份健康码不会产生影响。这意味着,即使河南健康码变为黄码 ,也不会直接导致在其他省份的健康码出现异常,从而不会影响过境人员在外省的出行 。

孟津现在敢出去吗
疫情期间比较好不要出去。出去要看所在的地区是否有确诊患者,有的话肯定是不能出去的 ,出去的话也会被隔离,低风险地区的话回家前做核酸检测,旅途中避免停靠 ,到家先自我隔离一周左右,两周内不要外出。有洛阳旅居史的来(返)人员,立即向所在社区(村)、工作单位或所住酒店报备 ,主动配合辖区做好信息登记、核酸检测等防控措施 。
号孟津能出去。通过查询孟津疫情相关信息了解到,2022年10月29号,孟津均为常态化防控区域,可自由出入 ,医院、商场 、学校等正常运行。
私家车可以出去 。只是个别静默管控地区例如孟津、偃师不可以。首先洛阳地区全面解除城市区域机动车尾号的限制,提倡绿色出行,鼓励新能源车替代燃油车。其次当前新冠肺炎疫情依然紧张 ,私家车出行替代其它交通方式,可以减少接触 。只是对中高风险地区依然坚持非必要不前往政策。
“塞拉维·花海小镇 ”是河南特色小镇烂尾的典型样本,其以开发高端别墅为主 ,因资金链断裂、手续不全等问题导致项目烂尾,别墅无法顺利销售,最终陷入困境。项目概况与背景“塞拉维·花海小镇”位于河南省孟津县朝阳镇姚凹村 ,总占地2300亩,是住建部认定的第二批全国特色小镇之一 。
朱军在第一时间站出去,对这事开展了回复 ,而且彻底否定弦子此前叫法。值得一提的是,为了更好地证实自身清正,朱军还将弦子告到法院。此外,案子知情者阎维文还表明 ,自身可能出庭作证。
“不再干了,60岁,也该退休了 ,农村不是也有养老金吗?”赵书友说,年龄大了,现在干活越来越吃力 ,不准备再出去打工了 。 这次回家,赵方子把凉席 、电风扇、被褥等生活用品全部打包带了回来。
洛阳孟津平乐镇什么时候解封
〖壹〗、022年10月28日。平乐镇是隶属于河南省洛阳市孟津区,地处孟津区东南部 ,截止到2022年11月9日,平乐镇疫情得到良好控制,其所在行政区已全部划分为低风险地区 ,并于2022年10月28日进行解封,但出行时仍需根据防疫政策做好个人防护措施,少去人员密集的公共场所 。
〖贰〗 、洛阳金龙寺今日(2026年01月05日)是否开放需结合实时信息确认,但其常规开放时间为全年07:00-18:00(17:00停止入园)。以下为具体说明:开放时间规律洛阳金龙寺的开放时间遵循较为稳定的规律 ,全年大部分时间均保持开放状态,具体开放时段为每天07:00至18:00,其中17:00后停止入园。
〖叁〗、洛阳金龙寺坐落于孟津县平乐镇金村北约一华里之处 ,该寺原本是古禅虚寺的遗址 。近来,金龙寺已重新开放,但需事先预约 ,因寺中部分建筑进行了塌改。该寺的开放时间为每天早上8:00至下午5:00。请注意,洛阳金龙寺近来是向公众开放的 。
〖肆〗、洛阳金龙寺开门了。截止2023年6月16日,通过查询百度地图显示 ,金龙寺位于河南省洛阳市孟津县平乐镇金村北一华里的四龙沟内,此处原为古禅虚寺的遗址,开放时间为上午8:00到下午5:00 ,所以洛阳金龙寺开门了。
2022孟津疫情最新消息(洛阳孟津最新疫情消息)
〖壹〗 、洛阳市孟津区新冠肺炎疫情防控指挥部2022年3月21日点击查看:截至3月17日16时洛阳孟津区发现1例新冠肺炎确诊病例疫情防控规定:主动报备行程洛阳市域外来孟人员需提前3天向目的地所在村或宾馆酒店报备,据实告知其旅居史、行程计划等有关信息 。
〖贰〗、没有。孟津区,隶属于河南省洛阳市,地处河南省中西部。截止于2022年9月17日孟津并没有封城 ,现有确诊病例1例,自疫情以来河南洛阳的累计确诊病例为54例,累计治愈52例。孟津区素有河图之源 、六朝帝京、邙山福地、黄河明珠之美誉 ,是历史悠久的文化名地、令人向往的黄河明珠 、充满活力的发展热土 。
〖叁〗、洛阳市孟津区新冠肺炎疫情防控指挥部办公室关于健康码变码人员转码的通告近期,我区部分居民出现健康码变码情况,为对重点人员实行精准分类分级管控 ,有序做好全区人民健康管理服务工作,现将有关孟津区居民健康码变码人员转码有关事宜通告如下:健康码的分类及分级管理标准健康码分为绿色、黄色 、红色三类。
〖肆〗、没有。孟津区,隶属于河南省洛阳市 ,地处河南省中西部 。截止于2022年11月8日孟津并没有封城,现有确诊病例1例,自疫情以来河南洛阳的累计确诊病例为54例 ,累计治愈52例。
〖伍〗、通车。通过查询洛阳市政府防疫部门公告了解到,2022年11月1日到2022年11月8日,孟津区与洛阳市并无新增新冠肺炎感染者,属于常态化疫情防控 ,因此通车了 。
〖陆〗 、公共交通:从12月31日14时50分起,洛阳地铁一号线所有列车均在谷水站不停站通过;从12月31日12时起孟津至元庄(318路)、孟津至南麻屯(320路)、孟津至常袋(320路) 、孟津至大柿树、孟津至聂屯(331路)暂时停运。
新乡市疾病预防控制中心紧急提醒2022年3月18日
新乡市疾病预防控制中心紧急提醒如下:主动报备3月14日有洛阳市旅居史的人员;3月12日有焦作市旅居史的人员;3月11日以来所有省外区域返新人员;与公布的阳性感染者行程轨迹有交集的、同时空伴随人员;场所码异常,健康码为红码 、黄码人员 ,或行程卡带“*”号人员。
对集中乘坐的车辆及时进行清洁和消毒,保持单向空气流通,安全、合理使用空调 。免费提供核酸检测和新冠疫苗接种新乡市市、县两级疾病预防控制中心免费为防汛救灾人员进行核酸检测。如需接种新冠疫苗 ,可持个人身份证到附近医疗卫生机构预防接种门诊免费接种。
为深入贯彻“外防输入 ”的防控策略,坚持“人、物 、环境同防”,严格防范疫情通过快递邮件输入我市 ,新乡市疾病预防控制中心温馨提示如下:暂时不要从境外或国内中高风险地区网购商品 。如涉疫的邮购商品已送到您家中,请单独存放,不要拆封、触碰。
清明节将至 ,新乡市疾控中心提醒:非必要不远行密切关注疫情发展动态,非必要不跨省、不跨市 、不跨县,不前往中高风险地区及发生本土疫情的城市。如确需出行,请务必提前了解当地疫情防控措施 ,及时关注自身健康码、行程卡状态,全程做好个人防护,返新前主动报备。
电话0373-12345 。新乡市疾病预防控制中心前身为新乡市卫生防疫站 ,2005年按照国家疾控体系改革方案,更名为新乡市疾病预防控制中心,并于2008年底搬迁市东区新址。
孟津进去能出来么
能。孟津位于湖北 ,地理位置优越,经查询孟津当地疫情防控资料显示,截止到2022年11月9日 ,当地无疫情能自由进出,属于我国低风险地区,往返该地仅需持有48小时阴性核酸检测报告即可 。
不能。通过查询洛阳市文旅局官方网站了解到 ,孟津黄河湿地公园人流量大,野生动物众多,车进去会堵塞交通造成拥挤,所以孟津黄河是滴公园禁止一切车辆进入。孟津国家级黄河湿地自然保护区位于洛阳市孟津县黄河岸边 ,1985年由省政府批准建立,2003年晋升为国家级保护区 。
王铎故居位于洛阳,具体地址是洛阳市孟津县会盟镇老城村 ,开门时间是7:00-18:30,到景点之后一般需要1小时可以游览完成。王铎(1592—1652年)字觉斯,号痴庵、松樵;别号烟潭 、渔叟;因祖居洛阳孟津 ,故又称其王孟津。他在书画上造诣高深,独树一帜,是明清之际著名的书法家 。
汉光武帝陵是洛阳的景点 ,此景点的开放时间是8:00-19:30,接通开放时间详见景区公示。地址:洛阳市孟津县白鹤镇铁谢村。电话:0379-67869474 。简介:汉光武帝陵位于洛阳孟津县,古称原陵 ,是东汉开国皇帝刘秀的陵墓。因为在历史上刘秀是比较亲民的一位皇帝,因此当地人也叫它“刘秀坟”。
发表评论