永劫网
  • 首页
  • 端游攻略
  • 永劫资讯
  • 手游技巧
  • 永劫科技
  • 每日百科
  1. 首页
  2. 每日百科 第17页
万能开挂辅助“微信里打麻将必赢神器”开挂详细教程

万能开挂辅助“微信里打麻将必赢神器”开挂详细教程

...

  • 每日百科
  • 2026-02-07
  • 阅读 14
专用辅助“苍穹云霄有没有挂”详细分享装挂步骤教程

专用辅助“苍穹云霄有没有挂”详细分享装挂步骤教程

>亲,专用辅助“苍穹云霄有没有挂”详细分享装挂步骤教程...

  • 每日百科
  • 2026-02-07
  • 阅读 22
【怎样属于无疫情地区呢,什么是无疫情地区】

【怎样属于无疫情地区呢,什么是无疫情地区】

无风险和低风险地区的区别是什么 无风险和低风险地区的主要区别在于地区疫情状况不同,具体表现为确诊病例和疫情发生情况上的差...

  • 每日百科
  • 2026-02-07
  • 阅读 13
万州有哪些疫情地区/万州疫情严不严重

万州有哪些疫情地区/万州疫情严不严重

万州新冠肺炎封了几个地方 .周家坝街道(2个):双堰塘社区计委宿舍(天龙路411—457号,双堰塘社区兴茂雅园3号楼;2...

  • 每日百科
  • 2026-02-07
  • 阅读 14
【挑战疫情最安全的地区,疫情哪最安全】

【挑战疫情最安全的地区,疫情哪最安全】

疫情期间美国最安全州排名出炉,,第一竟然是这里! 最不安全州:内华达州被评为最不安全的州,其次是新冠死亡率比较高的西维吉...

  • 每日百科
  • 2026-02-07
  • 阅读 12
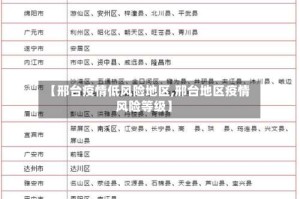
【邢台疫情低风险地区,邢台地区疫情风险等级】

【邢台疫情低风险地区,邢台地区疫情风险等级】

3月23日邢台调整相关区域疫情风险等级 〖壹〗、邢台调整相关区域疫情风险等级根据国务院应对新型冠状病毒肺炎疫情联防联控机...

  • 每日百科
  • 2026-02-07
  • 阅读 12
【疫情封锁地区地图图片大全,疫情封锁地区地图图片大全高清】

【疫情封锁地区地图图片大全,疫情封锁地区地图图片大全高清】

我国2020疫情全国封锁时间 疫情某日以来是指自COVID19病毒在全球范围内开始造成严重影响的某一天起,通常指2020...

  • 每日百科
  • 2026-02-07
  • 阅读 12
【河南最严重的疫情地区,河南省市疫情最严重的五个市】

【河南最严重的疫情地区,河南省市疫情最严重的五个市】

浙江温州、河南信阳,为何成了疫情重灾区? 〖壹〗、浙江温州和河南信阳成为疫情重灾区,主要与人口流动、地理位置、人口密度及...

  • 每日百科
  • 2026-02-07
  • 阅读 11
到京后如何报备疫情地区(去北京报备)

到京后如何报备疫情地区(去北京报备)

外地人现在进进京如何报备 外地人现在进京可通过“京心相助”页面进行报备,具体操作步骤如下:准备工具:确保使用装有支付宝(...

  • 每日百科
  • 2026-02-07
  • 阅读 14
真实辅助“浙江闲乐十三水能不能调胜率”开挂辅助详细步骤

真实辅助“浙江闲乐十三水能不能调胜率”开挂辅助详细步骤

无需打开直接搜索微信:本司针对手游进行,选择我们的四大理由:...

  • 每日百科
  • 2026-02-07
  • 阅读 15
  • 首
  • <
  • 13
  • 14
  • 15
  • 16
  • 17
  • 18
  • 19
  • 20
  • 21
  • 22
  • >
  • 尾

热门文章

  • 上海现在处于疫情的地区(上海现在是疫区)
    上海现在处于疫情的地区(上海现在是疫区)
    2026-02-06
  • 东南亚地区疫情情况(东南亚国家疫情数据)
    东南亚地区疫情情况(东南亚国家疫情数据)
    2026-01-30
  • 拼多多疫情地区调整公告/拼多多疫情停发快递了
    拼多多疫情地区调整公告/拼多多疫情停发快递了
    2026-02-02
  • 知识教程!微乐亲友房怎么开挂”开挂(透视)辅助教程
    知识教程!微乐亲友房怎么开挂”开挂(透视)辅助教程
    2026-02-05
  • 遵义地区疫情限行通知(遵义疫情控制了吗)
    遵义地区疫情限行通知(遵义疫情控制了吗)
    2026-02-02

最新文章

  • 【鹤山疫情最新地区通报,鹤山最新消息】

  • 合肥疫情封控地区查询/合肥疫情风险等级调整日期

  • 没有疫情地区查验核酸/没有疫情也要全民核酸检测吗

  • 【圆通疫情停运地区通知,圆通停运通知2021】

  • 【鹤壁市疫情封锁地区,鹤壁封锁了吗】

随机文章 换一换

  • 为您解答:wepoker私人局透视方法”详细分享装挂步骤教程
    为您解答:wepoker私人局透视方法”详细分享装挂步骤教程
    2026-02-07
  • 查看地区疫情政策怎么查/查看地区疫情政策怎么查询
    查看地区疫情政策怎么查/查看地区疫情政策怎么查询
    2026-02-04
  • 绵阳地区最近疫情如何了(绵阳最新疫情公布有多少人)
    绵阳地区最近疫情如何了(绵阳最新疫情公布有多少人)
    2026-02-07
  • 【疫情地区归榕江管吗,榕江防控中心电话】
    【疫情地区归榕江管吗,榕江防控中心电话】
    2026-04-03
  • 【鞍山地区有疫情吗,鞍山是否是疫区】
    【鞍山地区有疫情吗,鞍山是否是疫区】
    2026-04-03
我们是一个中立的游戏资讯网站,分享独立的游戏体验和测评,本站禁止发黄赌毒,如发现全部删除,有发现者可向站长举报
© 永劫网2026 版权所有 . Powered By Z-BlogPHP . 京ICP备00000000号